來源:四川省生態環境廳
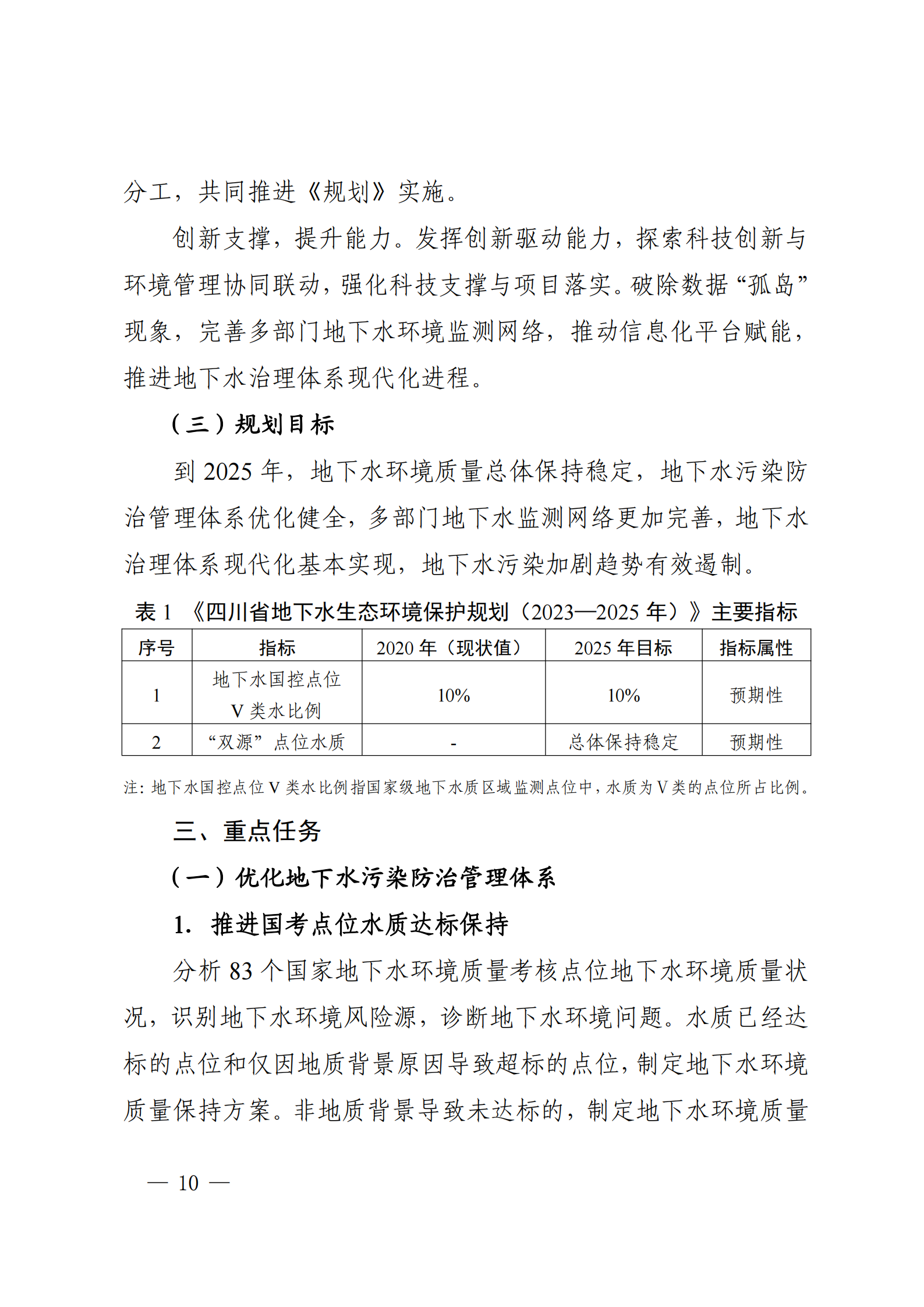
8月30日,四川省生態環境廳等部門發布了關于印發《四川省地下水生態環境保護規劃(2023—2025年)》的通知,《規劃》提出,到2025年,地下水環境質量總體保持穩定,地下水污染防治管理體系優化健全,多部門地下水監測網絡更加完善,地下水治理體系現代化基本實現,地下水污染加劇趨勢有效遏制。
關于印發《四川省地下水生態環境保護規劃(2023—2025年)》的通知
各市(州)生態環境局、發展改革委、財政局、自然資源主管部門、住房城鄉建設局(委)、水利(務)局、農業(農牧)農村局:
為貫徹落實中共中央、國務院印發的《關于深入打好污染防治攻堅戰的意見》(中發〔2021〕40號)精神,依據《地下水管理條例》(國務院令第748號)有關規定,生態環境廳、省發展改革委、財政廳、自然資源廳、住房城鄉建設廳、水利廳、農業農村廳組織編制了《四川省地下水生態環境保護規劃(2023—2025年)》。現印發給你們,請結合本地實際,認真抓好落實。
四川省生態環境廳 四川省發展和改革委員會
四川省財政廳 四川省自然資源廳
四川省住房和城鄉建設廳 四川省水利廳
四川省農業農村廳
2023年8月24日



















