來源:中華人民共和國工業和信息化部
近日,工信部公示《關于征集2023年國家鼓勵發展的重大環保技術裝備的通知》,詳情如下:
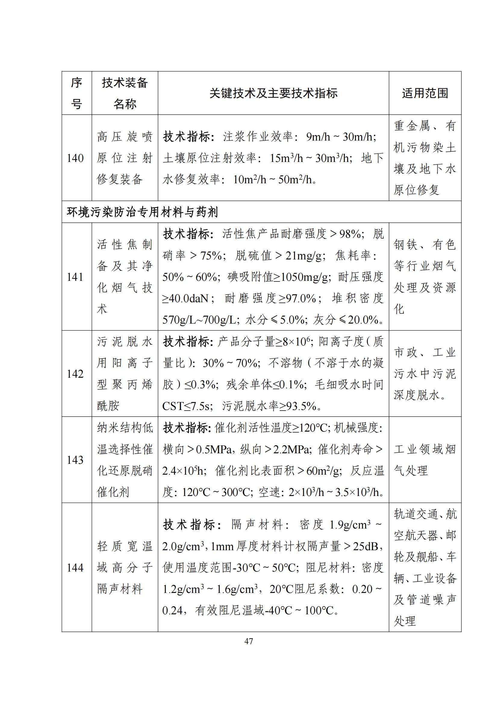
根據《關于征集2023年國家鼓勵發展的重大環保技術裝備的通知》(工信廳聯節函〔2023〕142號)要求,經企業申報、省級有關主管部門及有關行業協會推薦、專家評審等,工業和信息化部、生態環境部共同組織編制了《國家鼓勵發展的重大環保技術裝備目錄(2023年版)》。現予公示,如有異議,請在公示期內與我們聯系,并提交相關證明材料。
公示時間:2023年11月30日至12月6日
聯系電話:010-68205364,010-68205337(傳真)
郵 箱:jsc@miit.gov.cn
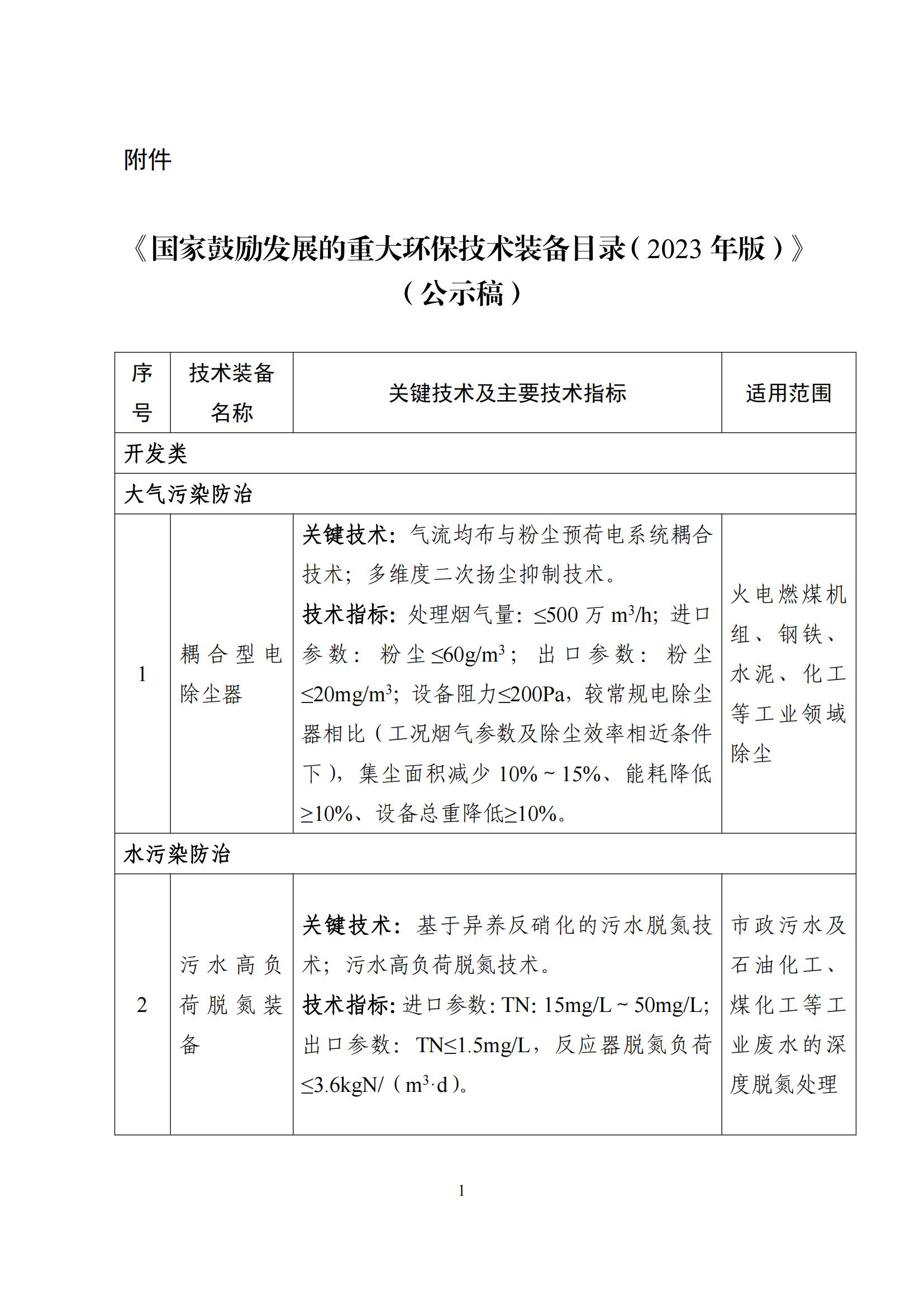
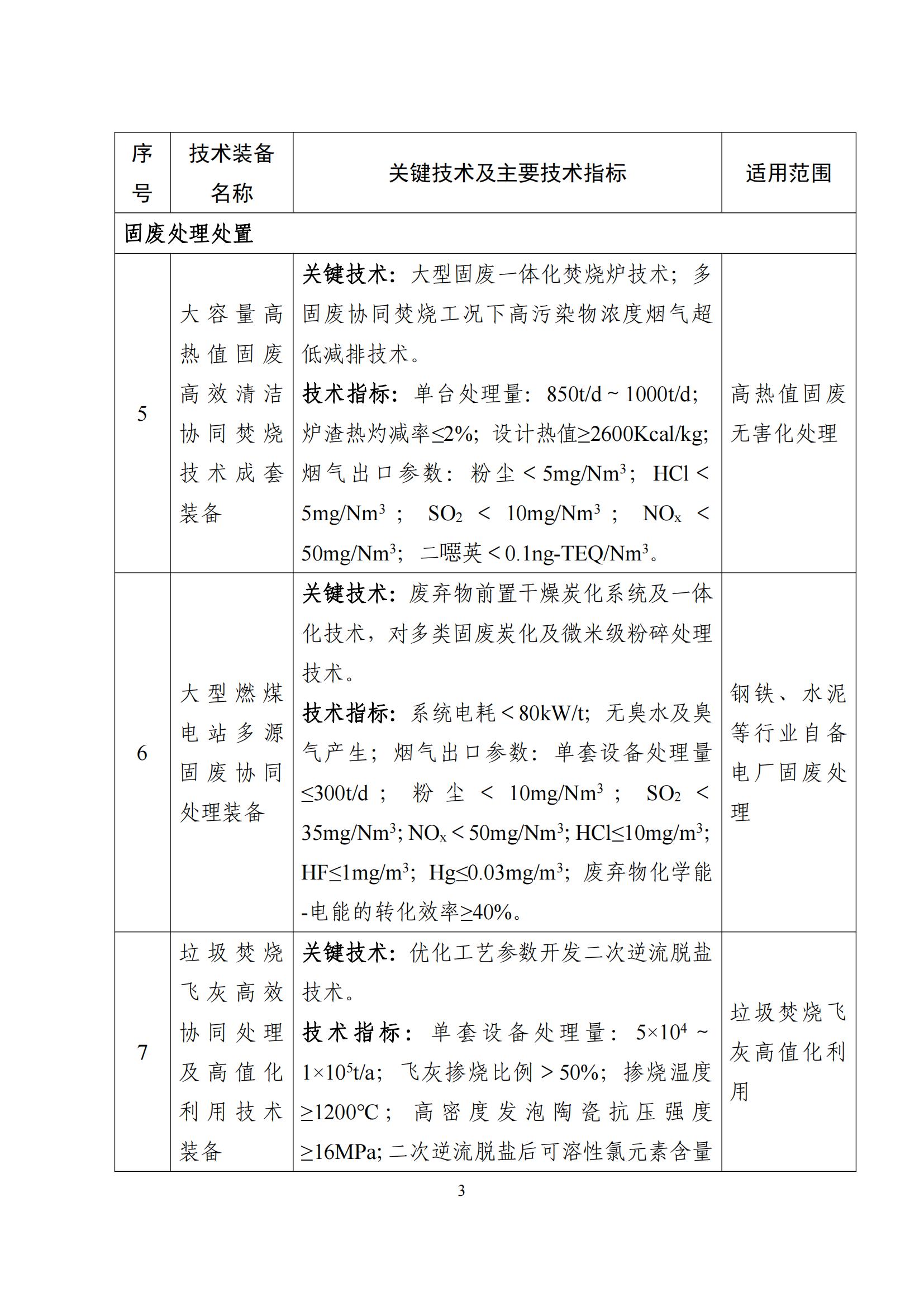
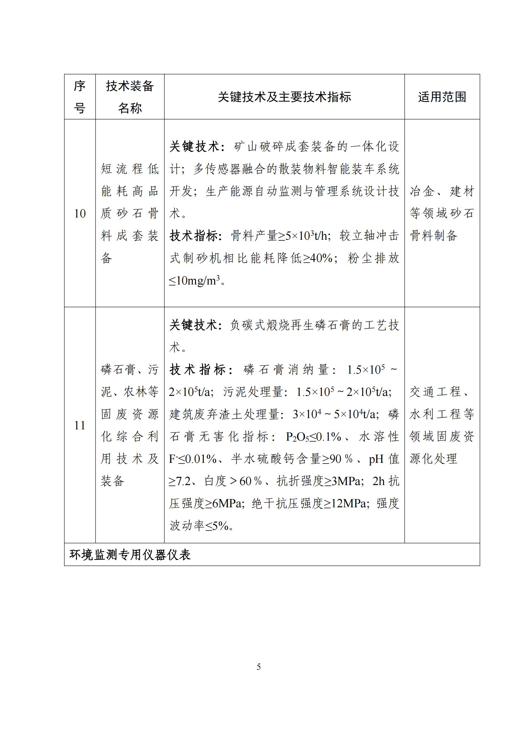
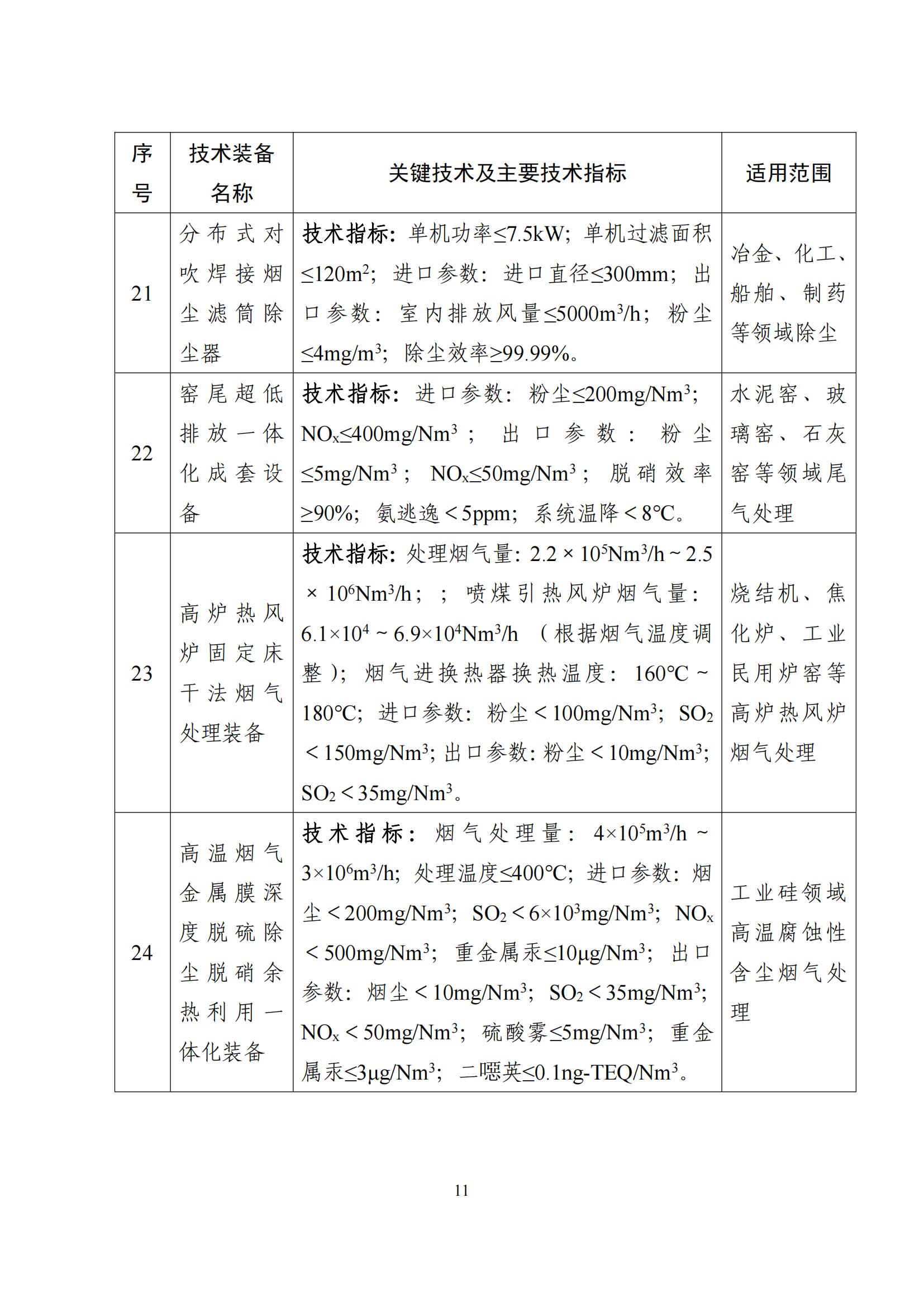
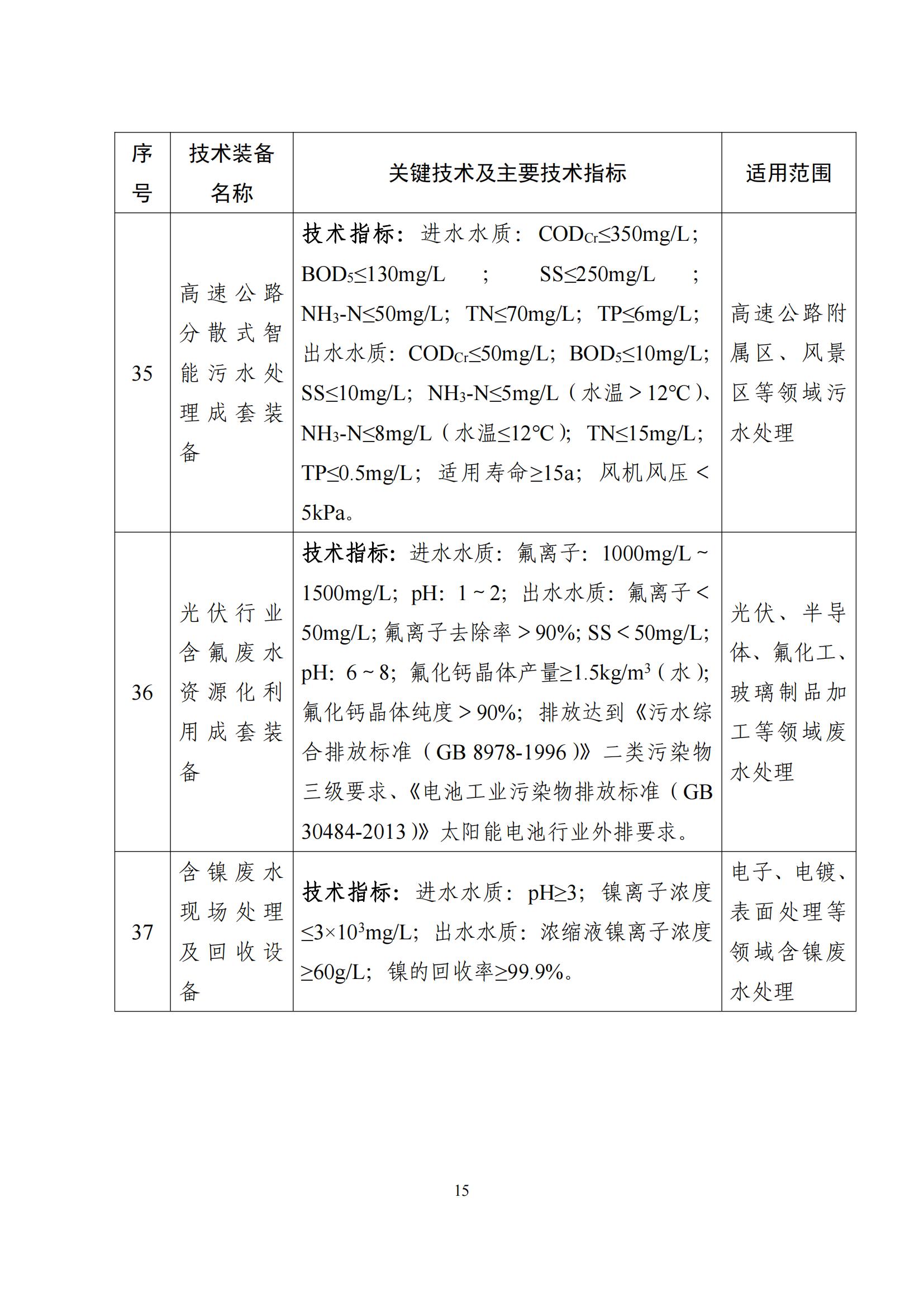
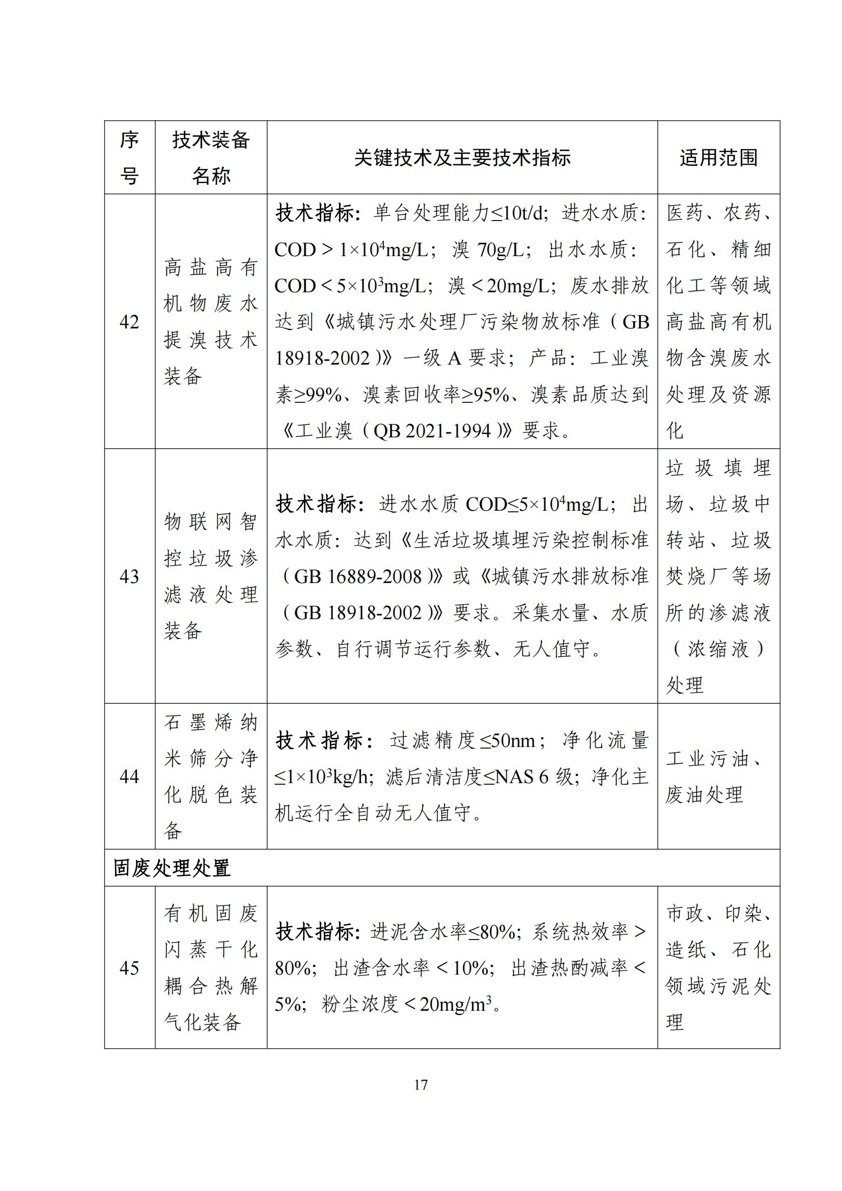
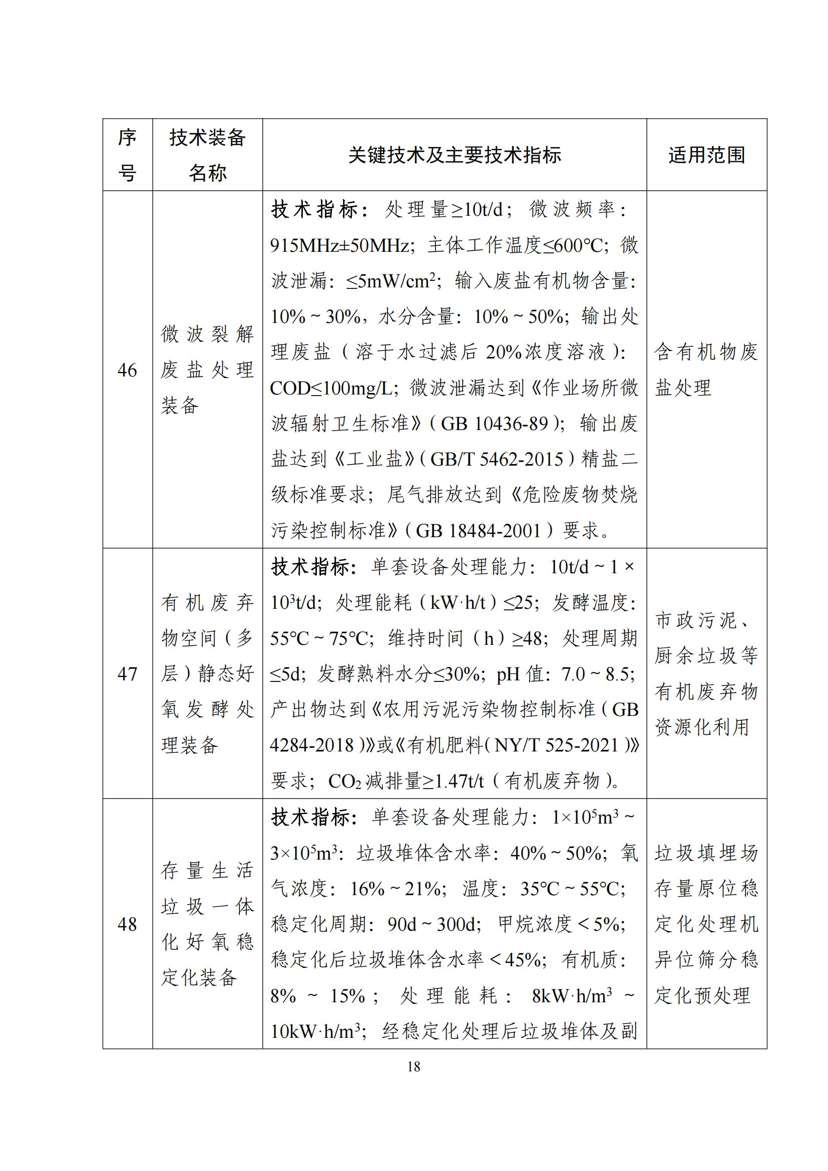
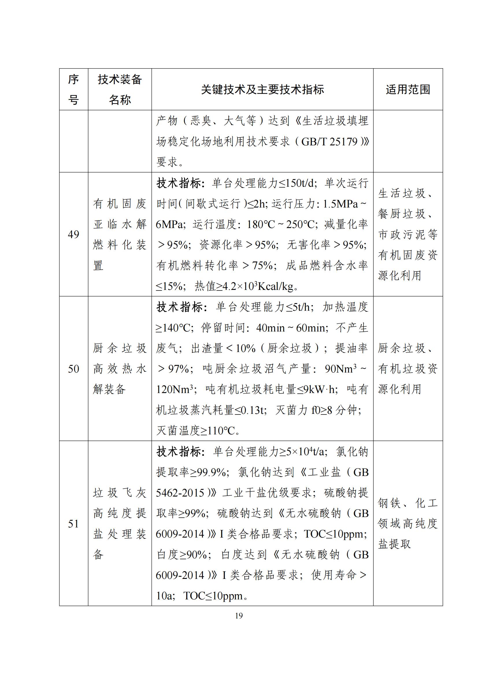
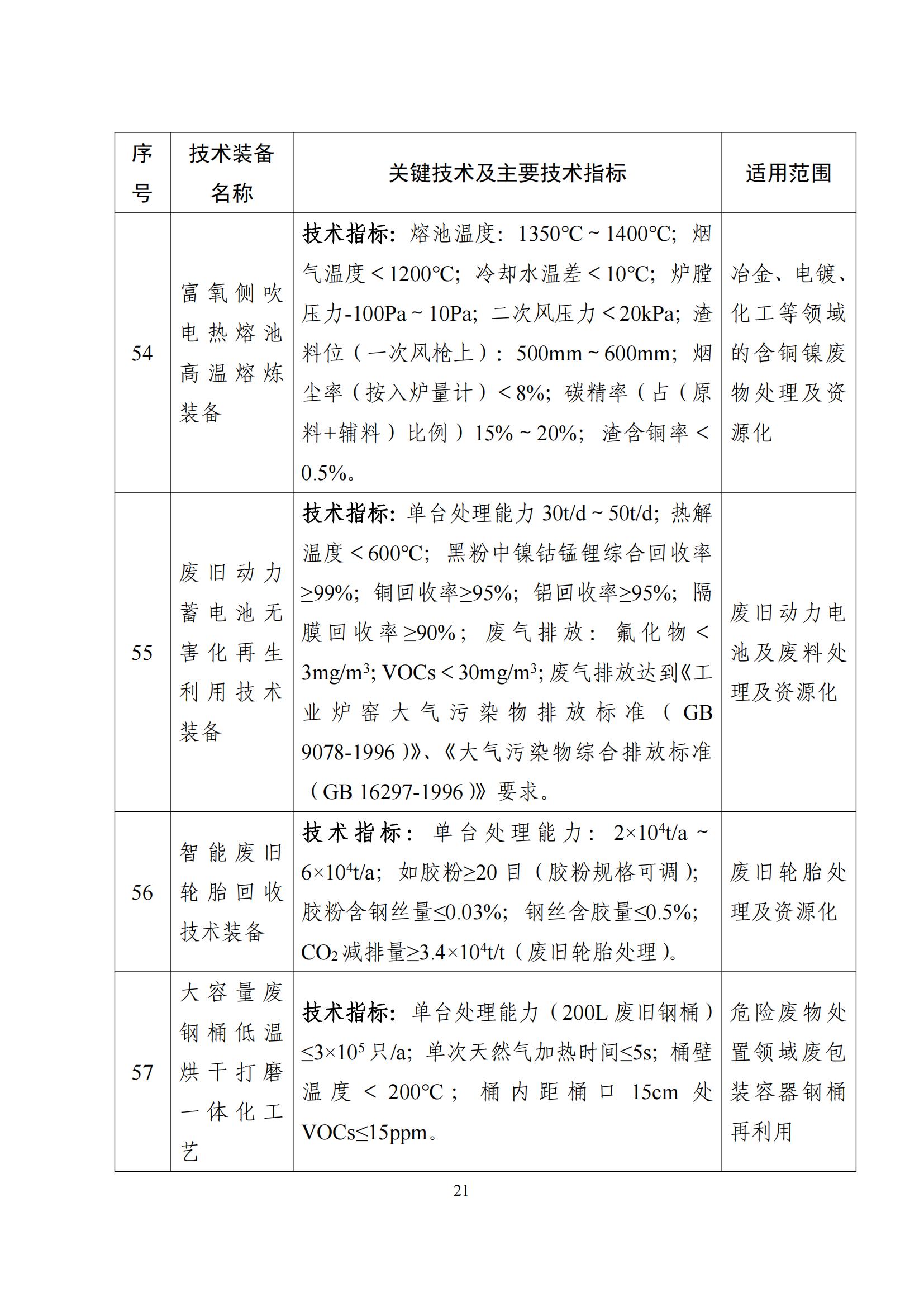
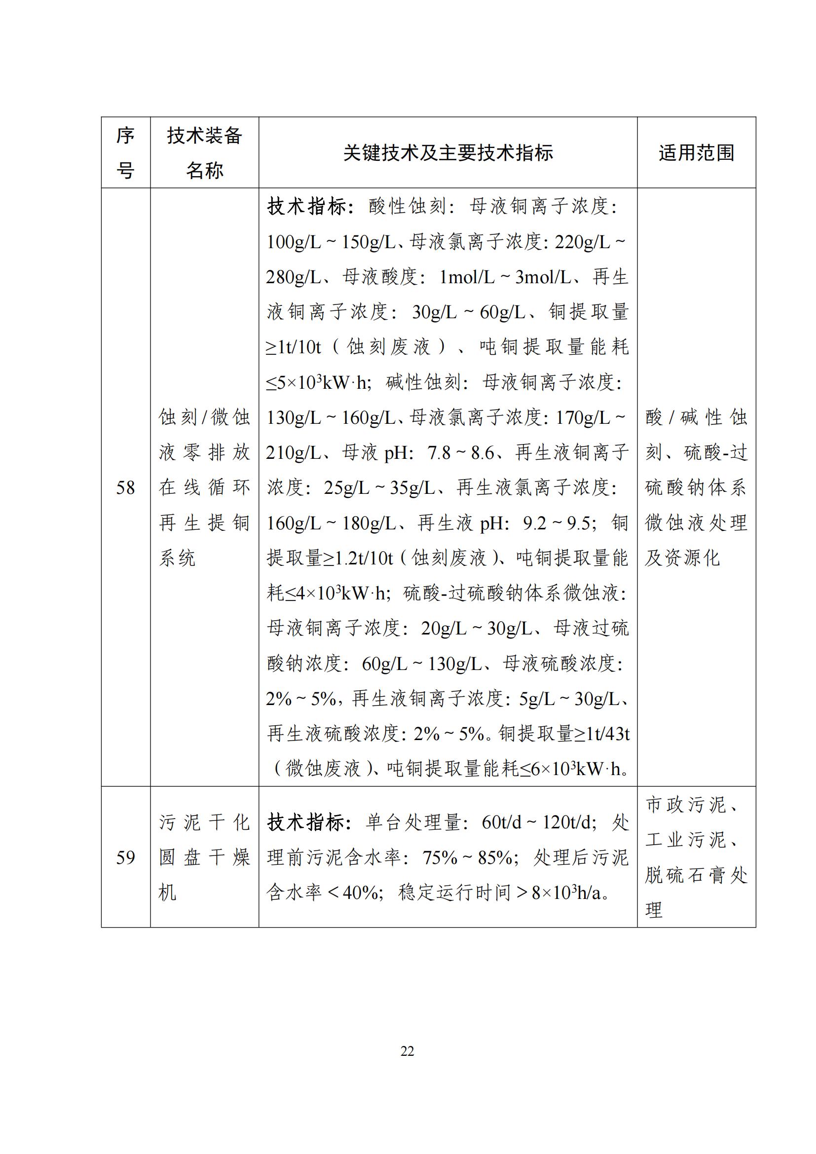
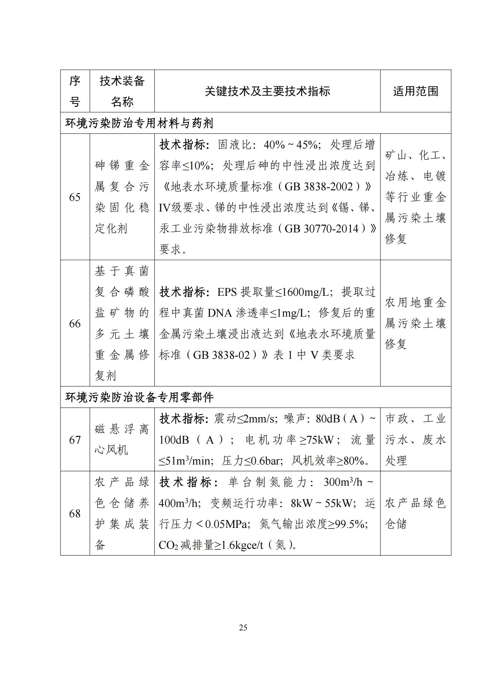
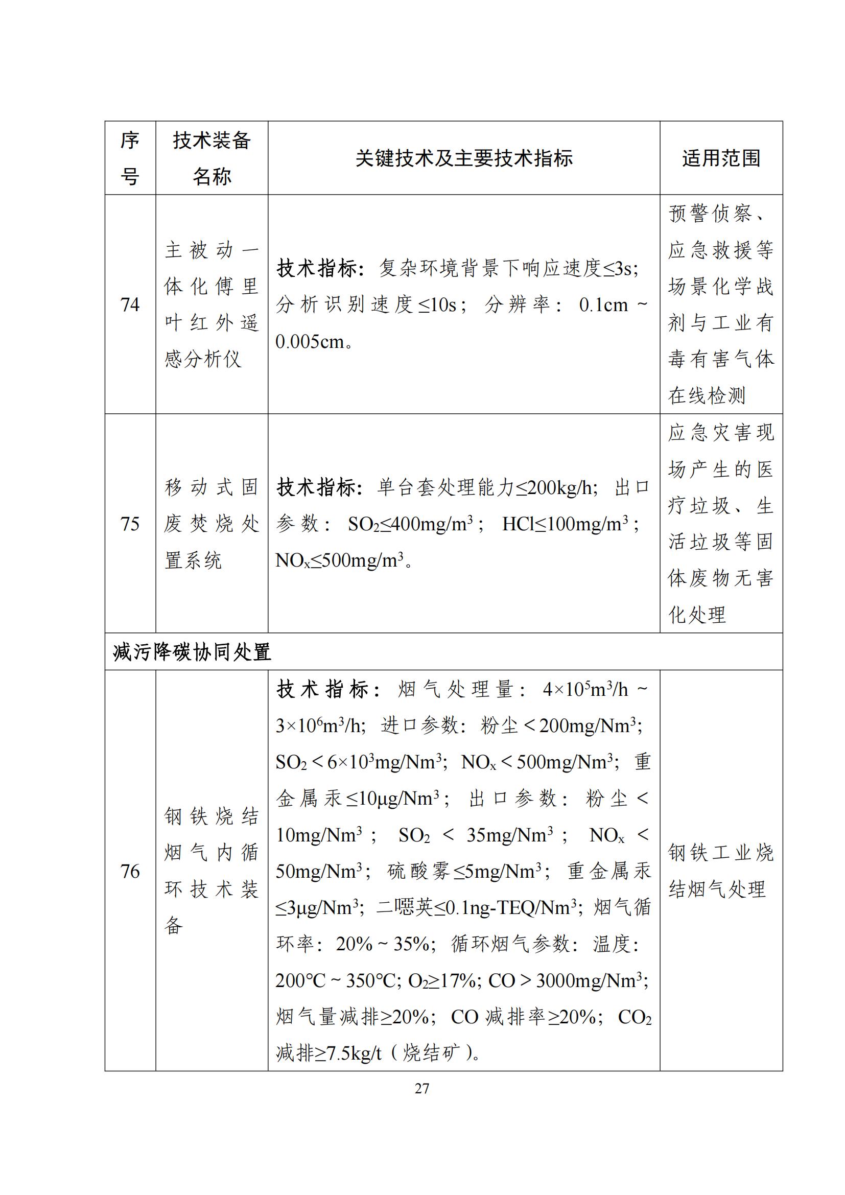
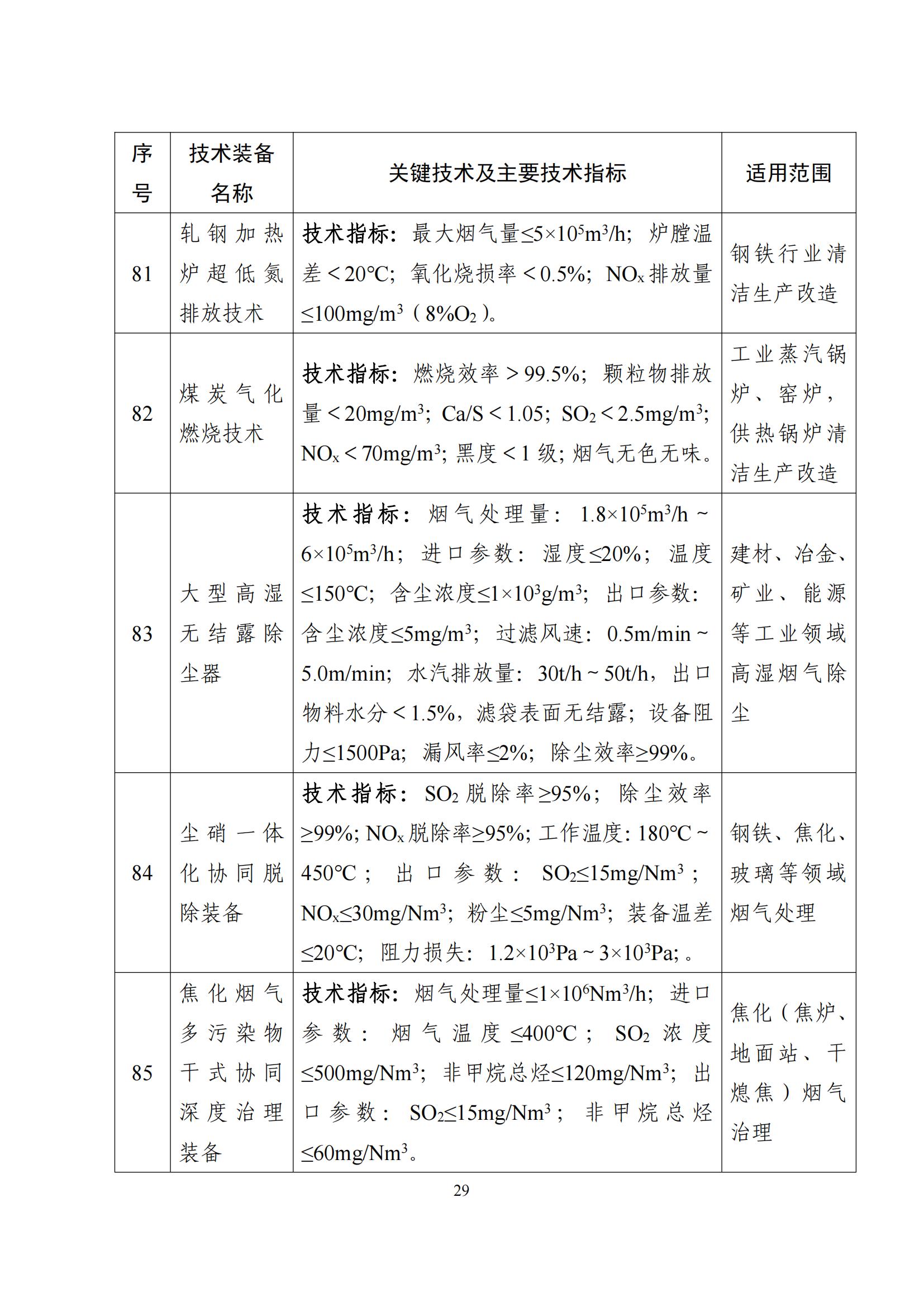
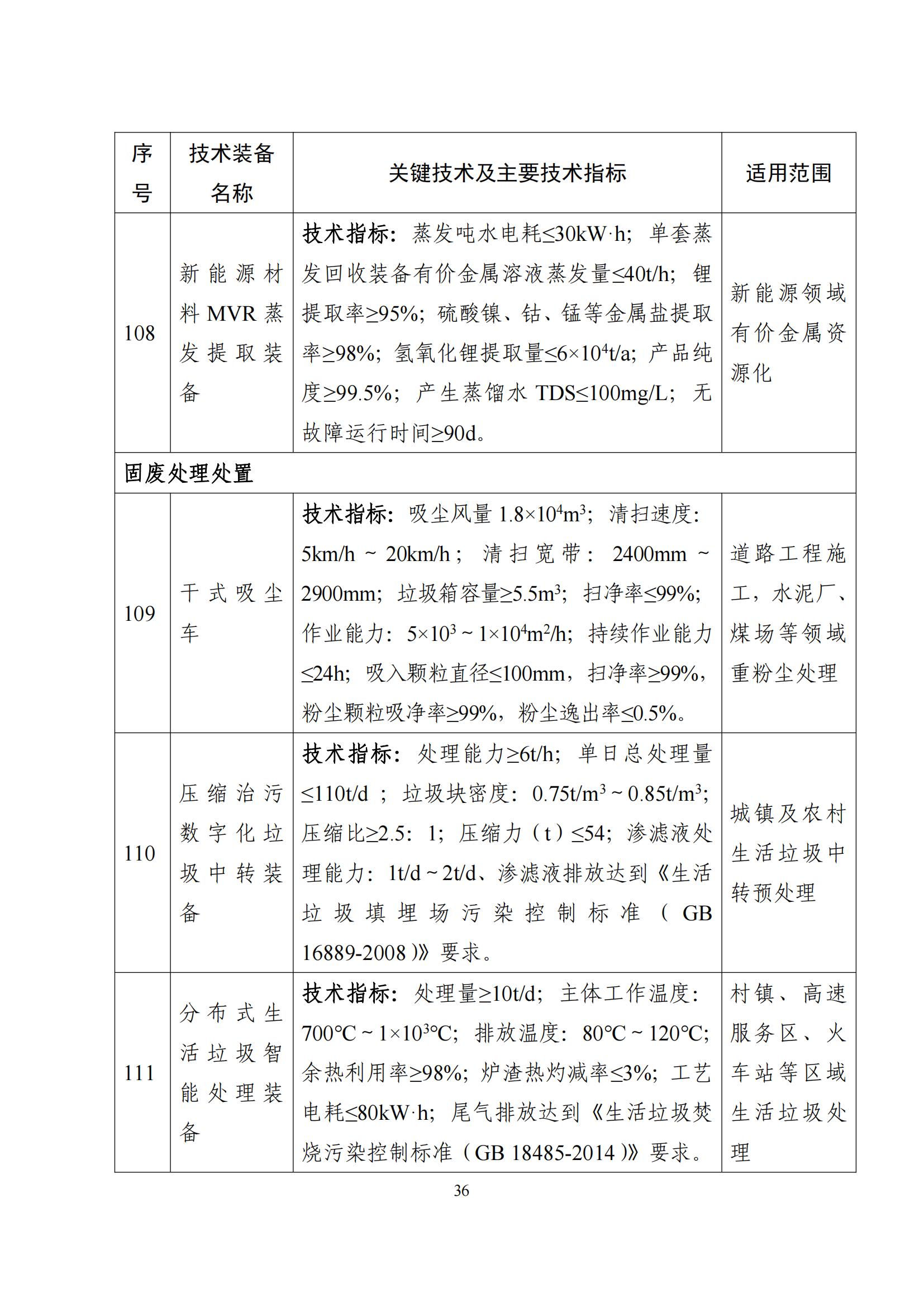
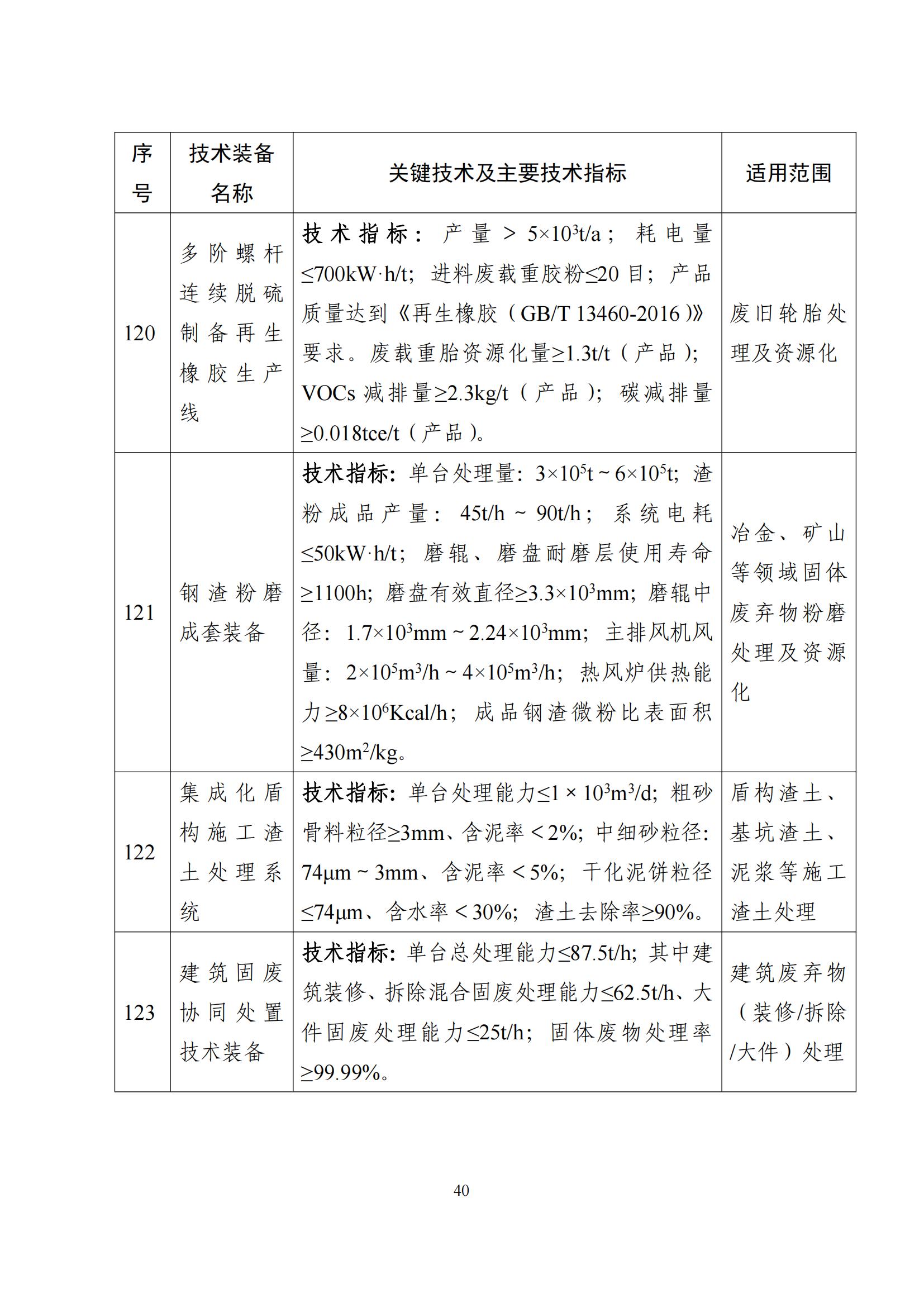
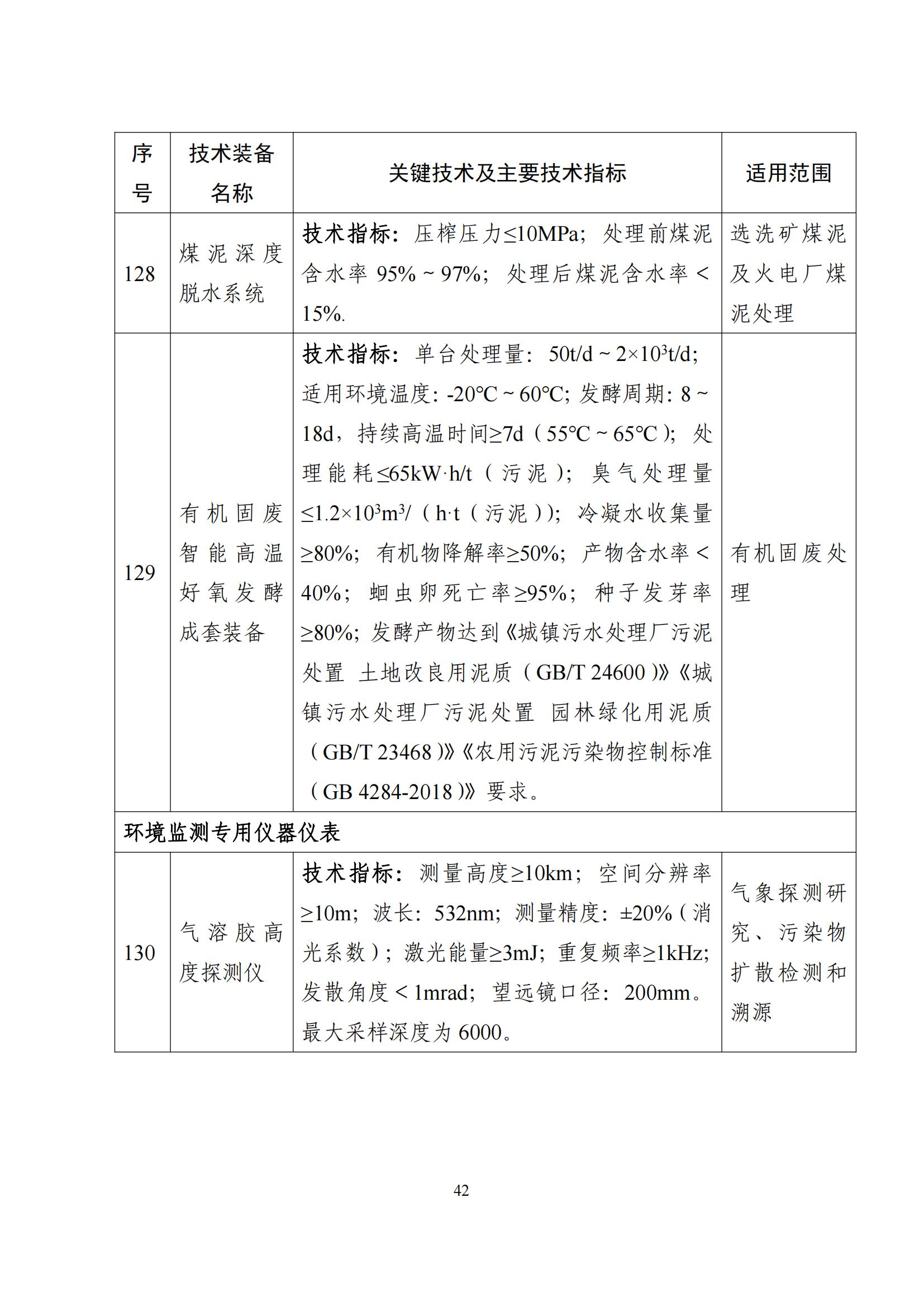
附件:《國家鼓勵發展的重大環保技術裝備目錄(2023年版)》(公示稿)


















































